Duh…, ini sih seperti kata peribahasa “sudah jatuh tertimpa tangga pula” heheheh…. bukan sih maksudnya adalah domain admin yang berisikan undangan digital online sudah expired dan kalau mau bisa di order lagi harus menunggu sampai 75 hari kedepan. Sedangkan, alhamdulillah admin lagi dapat konsumen yang berniat membuat undangan digital pernikahan online. Akan tetapi domain nya kan tidak bisa diorder dulu sementara waktu sampai batas waktu yang ditentukan. Alhasil, karena konsumen nya butuhnya sekarang jadi ketika postingan ini dibuat admin terpaksa order Continue reading →
Mengatasi Eraport Tidak Konek Ke Dapodik 2023 Patch C
Ujian PAS tahun ajaran 2022-2023 memasuki hari ke-4 ketika admin menulis postingan ini. Artinya sebentar lagi siap-siap guru-guru akan disibukan dengan penginputan nilai ke dalam aplikasi eraport. Admin pikir gak bakal terlalu capek karena paling masih lanjut yang sebelum-sebelumnya dalam artian tidak ada masalah karena sudah biasa dikerjakan oleh guru-guru maupun admin. Continue reading →
Kumpulan Perintah Numpad Blender #8
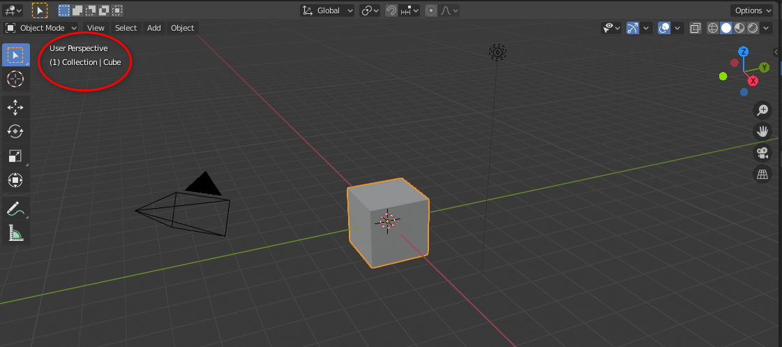
Kegunaan numpad pada keyboard untuk aplikasi blender adalah untuk memudahkan kita masuk ke dalam tampilan orthographic atau view point. Default tampilan dari blendernya adalah User perective. Perhatikan gambar di bawah ini 
Kita dapat merubah tampilan tersebut dengan menggunakan numpad pada keyboard. Continue reading →
Menampilkan Data Hasil Absen dan Tanda Tangan Online Ke Dalam Website
Ketika siswa mengisi form absensi kehadiran dan tanda tangan online (lihat postingan Membuat Absen Kehadiran, Tanda Tangan Online Terintegrasi Dengan WhatsApp) maka di handphone siswa akan menerima replay chat otomatis dari sistem yang berisikan tentang inputan kehadiran siswa tersebut. Sementara di dashboard admin akan terekap inputan data siswa tersebut yang bisa di export ke dalam format .xls pada menu fluent form nya. Continue reading →
Membuat Absen Kehadiran, Tanda Tangan Online Terintegrasi Dengan WhatsApp
Meskipun status pandemi mulai melandai. Absens kehadiran online masih dirasakan sangat perlu. Hal ini mengingat bagi para guru yang tidak mau disibukan dengan arsip atau rekapan kehadiran siswa yang ditulils manual. Pada postingan ini admin mencoba membuat absensi kehadiran, tandan tangan online yang terintegrasi dengan whatsapp. Jadi alurnya adalah ketika siswa mengisi form kehadiran di dalam form kehadiran tersebut selain memasukan nama, kelas, dan keterangan kehadiran. Continue reading →
Menghapus Objek Di Blender #7
Menambahkah objek sudah, menduplikat objek juga sudah. Nah sekarang kita akan belajar menghapus objek pada aplikasi blender. Perintah dasar ini harus kita kuasai ketika mempelajari aplikasi blender. Karena perintah ini sering sekali digunakan pada saat kita membuat objek pada aplikasi blender. Untuk menghapus objek pada aplikasi blender kita bisa menggunakan dua cara. Continue reading →
Menduplikat Objek Di Blender #6
Terkadang kita butuh menambahkan objek yang sama dan tanpa harus mengulangi langkah-langkah menambahkan objek dari awal. Ada cara cepat untuk menambahkan objek yang sama yaitu dengan cara duplikat objek. Langkah ini bisa menghemat waktu dan tenaga dibandingkan kita melakukan menambahkan objek dengan cara yang biasa atau standar dilakukan untuk menambahkan objek. Untuk menduplikat objek kita bisa menggunakan shortcut shift + D. Coba perhatikan gambar dibawah ini Continue reading →
Menambahkan Objek Di Blender #5
Default objek yang muncul pada aplikasi blender adalah objek kubus. Akan tetapi kita bisa menambahkan satu objek bahkan beberapa objek ke dalam area 3D viewport. Untuk menambahkah objek tersebut kita bisa menggunakan menu add yang terdapat pada area 3D viewport. Untuk lebih jelasnya coba perhatikan gambar di bawah ini.
Continue reading →
Pecapa 2022 Smandja #3 (end)
… Selamat tinggal kasih
Sampai kita jumpa lagi
Aku pergi takkan lama
Hanya sekejap saja
Ku akan kembali lagi
Asalkan engkau tetap menanti ...
Chu cu cu cu ru cu cu … yeah mungkin lirik lagu ‘Pergi Untuk Kembali milik Ello’ yang pas untuk menggambarkan suasana kedatangan peserta pecapa 2022 sman 1 maja. Continue reading →
Pecapa 2022 Smandja #2
Kata siapa pramuka hanya berkutat pada seputar tali-temali, camping atau api unggun, sehingga terkesan kuno generasi muda kita saat kini. Sudah selayaknya imej-imej negatif yang menempel pada Pramuka ini harus segera dihilangkan. Pasalnya di dalam kepramukan itu terdapat kegiatan memupuk kemandirian, keberanian, berkreasi tanpa batas, kerja sama dan masih banyak lagi. Continue reading →







